你好,欢迎来到山西省家政服务协会!
2026年04月05日 星期日

行业资讯

Industry News
行业资讯
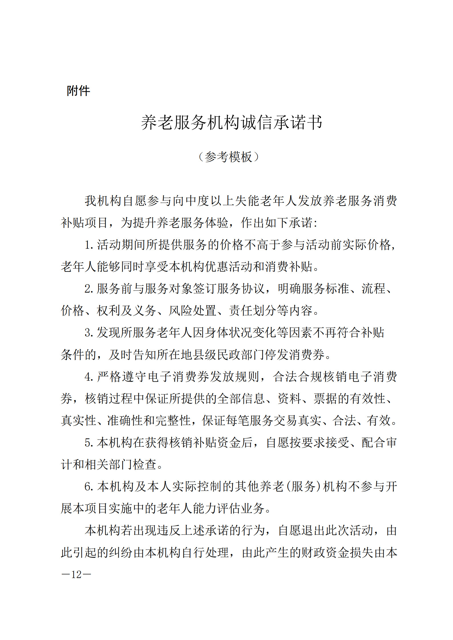
关于向中度以上失能老年人发放养老服务消费补贴的通知
发布人:山西省家政服务协会      发布时间: 2026-03-27      浏览次数: 26次

山西省家政服务协会

地址:太原市迎泽区建设南路山西太原人力资源服务产业园5层

电话:18335193981

邮编:030006

电子邮箱:shanxishengjiazhengfuwuxiehui@163.com

网址:  https://sxjzfwxh.cn

扫码关注山西省家政服务

copyright @ 版权所有:山西省家政服务协会      晋ICP备14005299号-3